2026年05月17日
星期日
11:09
會員登錄
/
註冊
首頁
關於我們
出版物
課程
新聞資訊
最新消息
會員動態
相關鏈接
下載區
聯絡我們
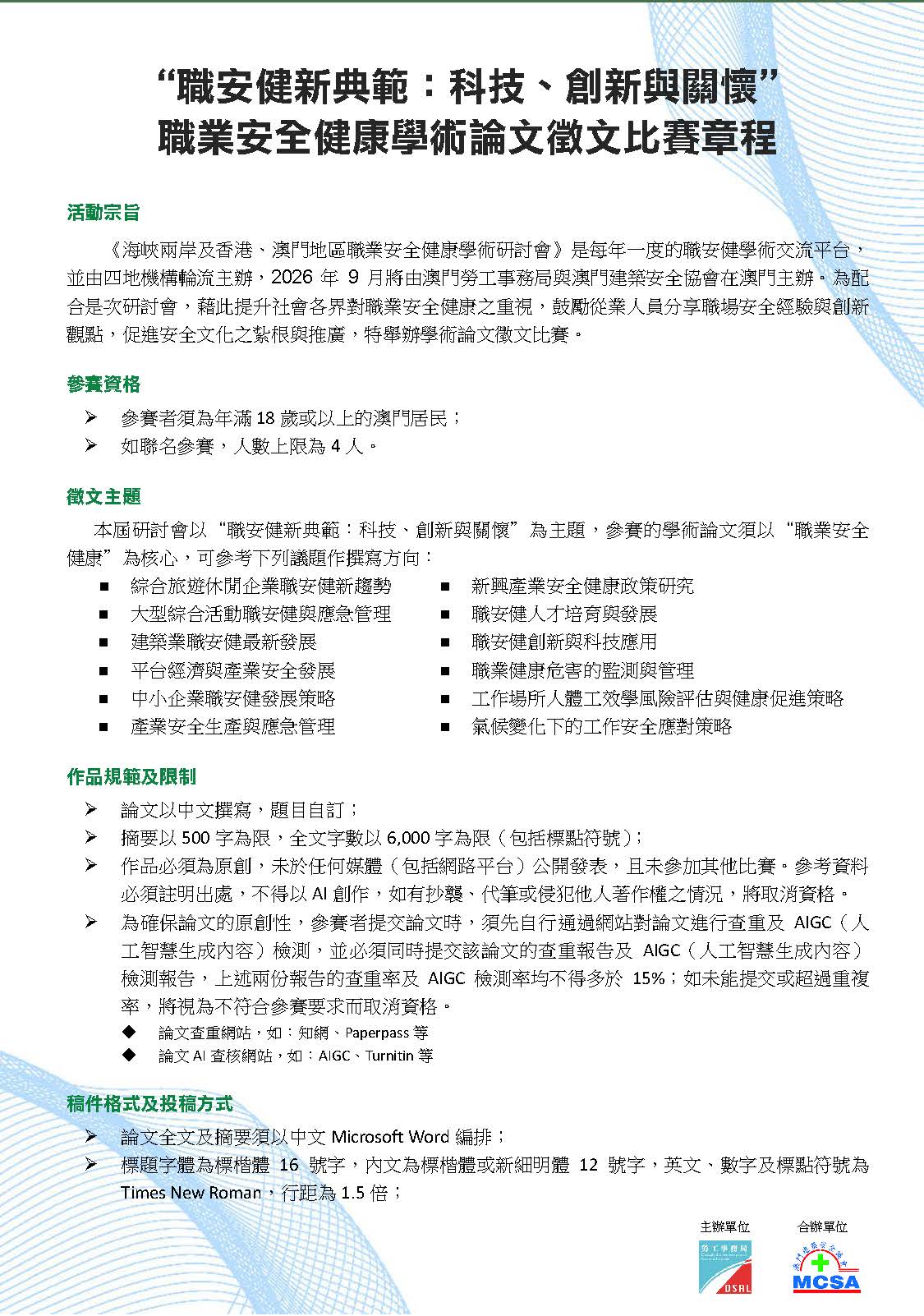
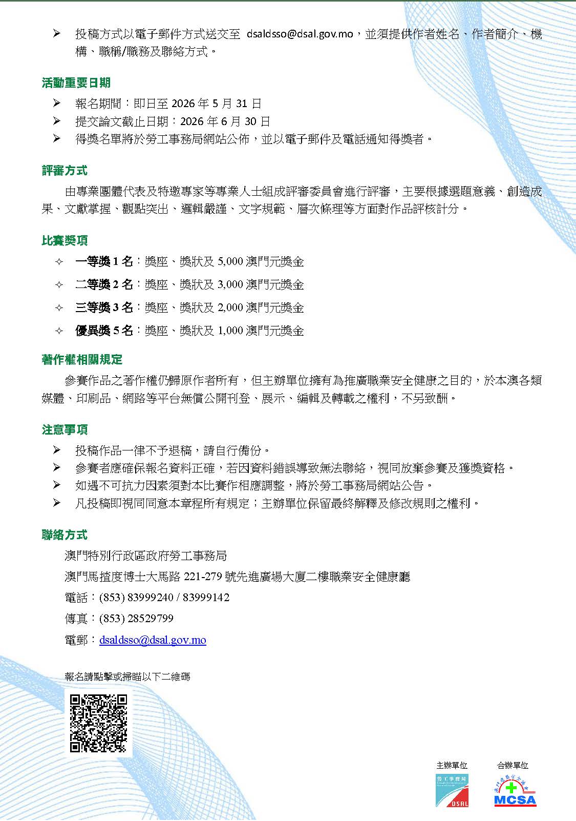
“職安健新典範:科技、創新與關懷” 職業安全健康學術論文徵文
2026-04-01
詳情及報名表格請參閱以下鏈接:
OSH_Essay Competition2026.pdf